各位同学:
为贯彻落实国家助学贷款政策,保障贷款毕业生合法权益,方便贷款毕业生顺利离校,现将2019届本科毕业生国家助学贷款还款确认工作安排如下:
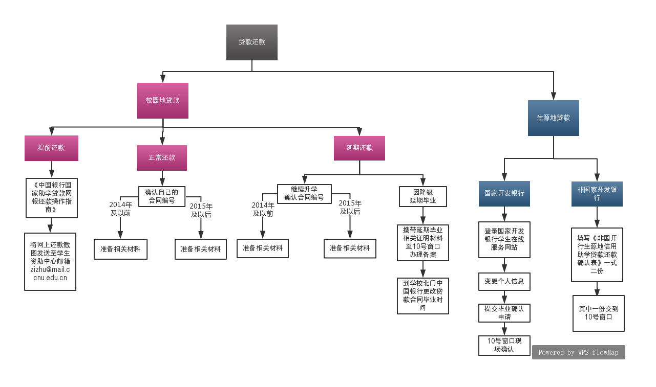
一、校园地国家助学贷款
贷款毕业生请结合自身实际情况确定还款方式(提前还款、正常还款、延期还款三选一),按照对应的模板填写材料,并将材料于5月13—17日期间报送学生事务大厅10号窗口。
(一)提前还款
请在离校前办理提前还款手续(在校期间由国家贴息,7月1日后个人承担利息),建议有偿还能力的同学选择全额提前还款。学生可以通过中国银行网上银行进行还款,具体操作方法请参看《中国银行国家助学贷款网银还款操作指南》(附件1)。
已办理提前还款者,须将网上还款截图发送至学生资助中心邮箱zizhu@mail.ccnu.edu.cn,邮件须注明还款人学号、姓名、联系方式及还款金额等信息。
(二)正常还款(适用于毕业后工作的同学)
贷款学生须在毕业离校前签订还款协议,并提交相关材料,具体如下:
1.《中国银行湖北省分行国家助学贷款毕业生(借款人)资料确认书》(附件2)一份;
2.《中国银行股份有限公司国家助学贷款还款协议》一式三份,其中2014年(含)之前申请办理的国家助学贷款,请下载《还款协议(合同编号2014年(含)之前)》(附件3)进行填写;2015年(含)办理的新贷,请下载《还款协议(合同编号2015年(含)之后)》(附件4)进行填写;
3.本人身份证和中国银行卡(学费卡)复印件各一份;
(三)延期还款(适用继续升学或因降级延期毕业学生)
1.继续升学:
继续攻读学位的毕业生,可申请读研期间贷款再贴息,并延期还款。需要提交的具体材料如下:
(1)《中国银行湖北省分行国家助学贷款毕业生(借款人)资料确认书》(附件2)一份;
(2)《国家助学贷款再贴息还款申请表》(附件5)一式三份;
(3) 《中国银行股份有限公司国家助学贷款再贴息后还款协议》一式三份,其中2014年及之前申请办理的国家助学贷款,请下载《再贴息后还款协议(合同编号2014年(含)之前)》(附件6)进行填写;2015年办理的新贷,请下载《再贴息后还款协议(合同编号2015年(含)之后)》(附件7)进行填写;
(4)硕士录取通知书复印件一份(如尚未收到通知书,可用调档函复印件);
(5)本人身份证、中国银行卡(学费卡)复印件各一份。
2.降级延期毕业学生
延期毕业的同学须携带延期毕业相关证明材料(如有关降级延期毕业的学校文件复印件)先到学生事务大厅10号窗口办理备案,再到学校北门中国银行更改自己的贷款合同毕业时间,如不办理,贷款将于7月直接进入还款期,且影响学生本人的征信。
二、生源地信用贷款:
(一)国家开发银行生源地信用助学贷款
1.登录“学生在线服务系统”
贷款学生于5月17日前,登录国家开发银行学生在线服务网站(https://sls.cdb.com.cn),进入学生在线服务系统首页,在“请选择您的贷款类型”一栏中选择“生源地助学贷款”,登录框下方选择“使用身份证登录”;在新的登录框中,依次选择本人生源地所在的“省”、“市”、“县”、及“资助中心”;输入本人18位身份证号码;输入登录密码,输入验证码,登录系统(如遗忘密码,请通过“密码重置”或联系生源地学生资助管理中心解决)。
2.网上个人信息变更
在登录页面的左边栏,点击“个人信息变更”,对每项个人信息进行审核,确保所填内容均为最新信息,准确有效。务必将所有栏目的每条信息补充完整,否则无法进行毕业确认。填写完整后,点击提交,即完成信息变更。具体如下:
(1)就学信息栏:确保所填院系名称、专业名称准确、学号无误。
(2)通讯信息栏:手机填写最新手机联系方式;QQ号码、电子邮件、邮编等信息补充完整。(提醒:若个人联系方式发生变动,第一时间登录本系统并在此处进行修改。如因个人信息变动但未及时在系统内修改,而导致银行联系不到借款人的情况,将会自动产生信用不良记录,请毕业生务必引起重视!)
(3)就业信息栏:每项必须填写完整。已就业学生填写就业单位信息;升学学生填写录取学校单位的信息,并在备注一栏中注明“升学”字样;除上述情况外在6月中旬仍未就业的学生,在工作单位处填写“暂未就业”。(贷款还清前,如就业信息有变动,请及时登录本系统修改)
(4)联系人信息栏:填写共同借款人的相关信息,不填写本人信息。
(5)变更原因请按不同情况分别填写:毕业已就业/毕业暂未就业/升学。
3.网上提交毕业确认申请
在登录页面的左边栏,点击“毕业确认申请”,查看个人信息及贷款情况一栏,了解贷款的历史信息及还款计划,确认无误后,点击“申请”,完成网上确认申请流程。
4.学生事务大厅10号窗口现场确认
网上提交毕业确认申请后,请前往学生事务大厅10号窗口领取《国家开发银行生源地助学贷款毕业确认表》。
注意:其中步骤2、3、4都必须完成,整个毕业还款确认工作才算完成。
(二)其他生源地贷款
非国开行办理的生源地贷款,请贷款毕业生填写《非国开行生源地信用助学贷款还款确认表》(附件8)一式二份,签字后一份个人留存,一份于5月17日前交至学生事务大厅10号窗口。
三、联系方式
如在签订还款协议或后期还款过程中有疑问,可以及时联系学生资助中心或中国银行武汉东湖支行。
1.学生资助中心
电话:027-67865161;邮箱:zizhu@mail.ccnu.edu.cn;
日常工作QQ:1076459915(注:加QQ时请附姓名和联系电话)
2019届毕业生还款确认工作群:299961693(加QQ群时请附学院、姓名和联系电话)
2.中国银行武汉东湖支行
电话:027-87521649、87521659、87521670、87521017、87521018
传真:027-87521897;QQ:2182502401(注:加QQ时请附姓名、学校和联系电话);新浪微博:@中国银行东湖支行国家助学贷款

附件1:中国银行国家助学贷款网银还款操作指南.pdf
附件2:国家助学贷款毕业生(借款人)资料确认书.xls
附件3:2019还款协议(合同编号2014年(含)之前).doc
附件4:2019还款协议(合同编号2015年(含)之后).doc
附件5:国家助学贷款再贴息还款申请表(格式).doc
附件6:2019再贴息后还款协议(合同编号2014年(含)之前).doc
附件7:2019再贴息后还款协议(合同编号2015年(含)之后).doc
附件8:非国开行生源地信用助学贷款还款确认表.doc
学生资助中心